🛋️前言
👋🏼HELLO!!在看这篇文章的人你好~
🤓这是一份将走之人(更准确来说是一个已走之人)留下的一份。。比较乐色的个人主观色彩极其严重的。。入门指南 ?。?
整体思路大致会包含但可能不限于以下几个部分
- 各个辩位的诠释以及相对应的普遍打法
- 辩论赛的诠释以及校内比赛的规则(不包含裁判环节)
- 整体打辩论赛时的准备流程(包括部分查询途径)
- 几大类别的辩论题以及相对应的准备思路、打法(各个部分的想法与技巧也会穿插其中)
- 关于赛后的复盘和赛评
- 最后就是一些心得体会以及寄语
注:写这篇文章时的时间跨度可能会较大,但我会尽量确保在相对紧凑的时间内写完各个部分以使逻辑连贯。另外这篇文章是用obsidian来进行书写,阅读时可以通过outline以及目录定位来进行对知识点的衔接。最后,这篇文章仅仅是我还有另外一个师兄的一些零散的学习心得的梳理,还是希望便利店的大家能够以这份指南为基础不断发散思维,为自己的热爱无限进步。
🔜各个辩位的诠释以及一般打法思路
🤓一辩职能及整体思路
一辩的职能其实大致就是“开篇陈词+接质”(成为立论吃的最透的一个人),可以说是己方整场辩论的基础。so if 开篇陈词不够清晰或者接质时承认了和己方整体逻辑思路相违的问题的话。。压力给到后面的队友哈哈。那么接下来就来说说开篇陈词和接质吧~
- 开篇陈词是一辩与其他辩手最大的任务区别,这个环节重要有三个任务:
- 理清理论:首先层次要清晰,条理性要强(重点表现在理清主次,逻辑紧密),其次,就是要深入浅出,让观众听懂(语言能力文字能力较为重要)
- 划分区域:划分讨论范围,其中包括但不限于背景、定义、标准、限定还有意义(划分区域要符合客观认同❗)
- 针对性:要对攻防有提前的针对性(这个你们准备辩题时通常会想到的)
- 接质询:接质询时通常对方二辩会问你一些陷阱问题。在没有想清楚或者是已经想清楚怎么回答时候,尽可能不要太直接,即“支支吾吾绕弯子一些” ,因为对方时间有限,且你的回答是计入他的时长的,所以拖得越久越有利于阻碍对方的推论。不过记住一点就是:对方打断时即时停止,回答时不要提问或者说出疑问句(影响观感)
总结一下:一辩其实就是将己方的论点用完整严谨的逻辑链“讲”出来,并且要能够很好地防守住对方对己方逻辑链的攻击。讲的过程要舒展且有逻辑的有理有据,防守的时候能够较恰当的绕弯子或者是含糊的回答对方的提问以保护己方的论点即逻辑链。

说完职能
现在来说说上述中的“开篇陈词”的载物——一辩稿吧~
📃一辩稿
“稿”,即事先准备好的用逻辑链来论证主论点的文章。而陈词,就是要将我们这份稿讲给观众和评委听。
那么既然是稿,我们就得先知道“怎么破题落墨”🤔
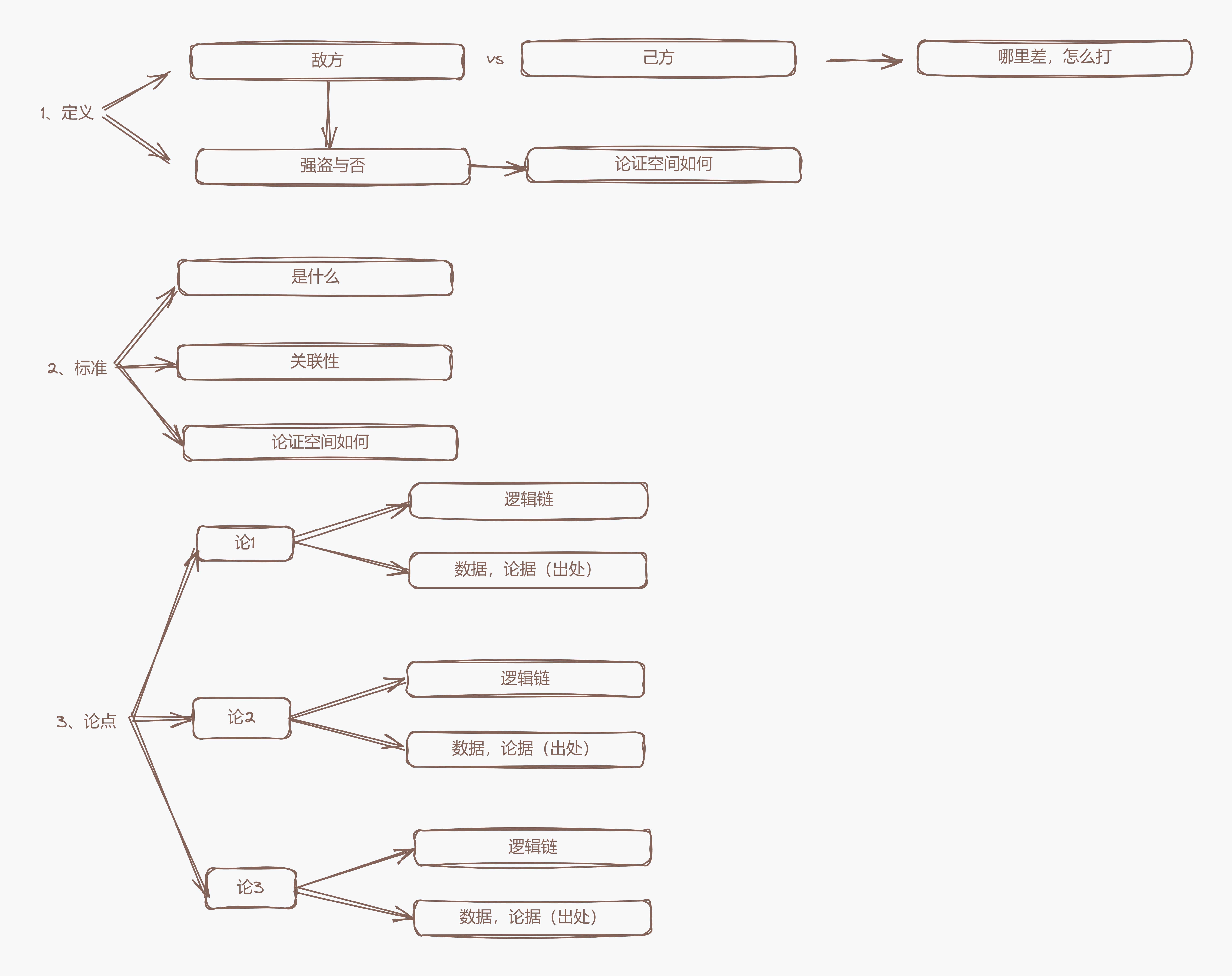
具体操作而言大致的思路是:把辩题划归为一个可证伪的、双方都存在可能性的且听众不知道答案的问题(概念化),然后给出具体可操作的证明方法(操作化),最后证明自己的立场(出示证据) 做到上面的思路,一一对应的想法包括:
- 「窄化」:即首先要问自己:引发这个问题最常见的情境是什么?并根据这个情境把问题的答案限制到清晰的、可回答的维度或范围内。(通俗来说就是设定一个情景,这个情景是客观的可被认可的并且是双方都有话可说的(定义、范围等),进而在这个情境下进行讨论)
- 「操作化」:即找到具有公信力的证明途径,选取合理的、有代表性的、可观测的指标或指数来建构证明模型。“一定要可证伪”(即选定判准,也称为标准。标准需要具有一定的合理性、公信力、而且最好是可被观测的)(一定要避免”定义拿下来了,立论就赢了“的情况出现。将立论建立在定义之上,本质上是一种「不可证伪的循环论证」。这种形式的定义战不给对方活路,也使得自己的立论变成没有信息量的渣渣。❗一定一定不能犯这种错误。辩论时要双方都要有话说)
- 「出示证据」:可证伪的操作化途径意味着双方都有可能是对的,你必须通过查找并出示足够的证据才能令人信服你的观点,并从你的整个辩论过程中感到有收获。这一步往往需要查找大量「学术论文」(而非百度百科),这是最花时间和精力的,但也是收获最大、最具有决定性的。(一定要是有公信力的客观的标准的)
这既是一辩拿到辩题所需要想的事情,也是辩论队的大家都要思考的问题
记住:辩论的理论通常没有绝对的好坏,更多的是一种得失的博弈。
说完想法,接下来就是将你的想法落地了。即如何写一篇一辩稿。
一篇一辩稿包括:
- 论点
- 论证过程和论据
- 行文和修辞
这里插播一点:“逻辑链”。所谓的逻辑链即你的论证过程(推论)链条。这和高中写的议论文有很大的区别,不再是“论点+论据“(零散的论据堆砌并不能够推导出你的论点,这在后面的指导中会谈到),而是一环接一环的推论。

下面我们一个一个来讲
-
论点:谈及论点,必绕不开"定义"。说一句极端的话,辩论赛中的题目都可以归结为定义之争。双方争论的背后,是对某些关键性词语的定义不同。好的定义是辩论的根本。一场辩论,应该是双方在达成某一层次的共识的基础上,对一些问题进行讨论。定义可以帮助划定己方辩论的范围,哪些是双方应该都承认的,哪些是重点需要讨论的。同时定义也应给出辩题的适用范围,这个范围不能过大,也不能过小,过大容易被辩倒,过小又没有现实意义。在主论点给出后,还应给出分论点,主论点简单来说就是我们的主张是什么,分论点简单来说就是这个主张为什么是对的(主论点一般就是我们的持方,分论点一般就是我们需要来论证主论点的论点,在分论点下再进行对分论点的论证)。建议有三个分论点即可,太少显得单薄,我方容易显得乏味而无力,太多又容易露出破绽,也无法突出重点。
-
论证和论据:分论点用以支撑主论点,而论证和论据用以支撑分论点。这里“丰满”的含义是,要学会使用多种方法(归纳、演绎、三段论等等),多个层面(个人、社会、国家、道德、法律、文化、人生哲理等等)。比如逻辑上的论证、价值上的判断、可行性的判断、经典文献的引用、事例、法律法规、数据等等,都是可以使用的。当然,并不是指把上边每一种方法都应用上,适当的选择几种,如果你的论点既有理论的支持,又有数据的支持,逻辑上通顺,又具有现实意义。那当然是非常具有说服力的。
-
归纳论证:前提支持结论但不确保结论的论证过程,前提对于结论的推出的相关性越大,即论证的结论有效性和成立的可能性越大(不必然导出)
-
演绎论证:“前提"是已知的事实,”必然“得出的推理。即:当一个论证断言它的前提(如果是真的)为他的结论的真提供了无可辩驳的根据时,这个断言或真或假,若真则论证有效,若假则论证无效
- 这样我们就能够有三个点来判断对方的演绎论证是否有效:
- 前提是真命题还是假命题
- 前提是否断言有效(即前提与结论之间的关系论述是否有效)
- 推导出来的结论是真还是假
- 那么对于有效论证和无效论证有以下表格:
- 有效论证
- 真前提真结论 ——> 有效
- 真前提假结论 ——> 无效
- 假前提真结论 ——> 有效
- 假前提假结论 ——> 有效(仅对论证逻辑而言是成立的)
- 无效论证
- 结论不是从前提中必然导出
- 断言的无效
- 前提与结论的真假
- 有效论证
- 这样我们就能够有三个点来判断对方的演绎论证是否有效:
-
三段论:大前提+小前提+结论(因为比较冗杂且不好写,所以建议从网上看看视频教程,这里推荐我之前逻辑入门是看过的” 逻辑入门"(只有这一栏目的视频或许并不足以满足大家的探知欲,大家可以以此为基点不断向外延申探索捏~)
- 这里举一个比较普遍的例子(一般需要在场上迅速反应过来并理解对手的论,。需要慢慢积累)
- 如果所有人都是必死的
- 并且所有希腊人都是人
- 那么所有希腊人都是必死的
- 肯定后件的三段论是逻辑谬论,这里也给一个例子
- 草会死
- 人会死
- 所以人是草
这里说一下:逻辑学是一门很有趣的学科,由于本人的思维逻辑水平尚未足以落墨指引,因此这里只是抛出一些最基本的、足以当作引子的知识点来激发大家对于逻辑学的学习热情,上面的陈述也是较为简略的知识铺设,有兴趣的朋友可以继续探讨,这里不多加赘述~
- 这里举一个比较普遍的例子(一般需要在场上迅速反应过来并理解对手的论,。需要慢慢积累)
-
-
行文和修辞:搞清楚了要说什么,同时也要搞清楚怎么说。一定要有服务于观众概念。你说出多少话,并不重要,评委听到了多少,理解了多少,记住了多少,这才是最重要的。很多人没有这个意识,就会吃大亏。所以,你一定要想方设法得为听众创造便利,让他们去接受你输出的信息。以下是有关全文的组织关系:
- 第一段:给出定义,说出己方的主论点
- 第二到四段:分别论证己方的分论点
- 第五段:总结全文,指出分论点可以很好的支持主论点
说完思路与执行,接下来就可以来谈谈几种不同类型辩题的立论了
🎈价值辩
价值辩的核心就是"价值切割",即对立价值,讨论完共性后指出"我的比你好,好在哪"。而且最重要的"直击观众和评委痛点"
价值辩的四辩呼吁很重要,在后面会提到
这种类型的辩题最有代表性的就是经典爱情辩" 2019年华语辩坛老友赛第二场——如果你有超能力,可以让你爱的人也爱你,你要不要使用这项超能力?【RUC-Bang VS 萌新下山】"(这或许更像是哲理辩。?)。嗯,正四一穿七,反四直戳内心,~~~我也要开始emo了~~~
用YC师兄的总结就有如下几点:
- 遵循常识(公序良俗为价值立论根基)
- 追求共鸣(感悟 追求听众的共鸣)
- 提供指导(针对问题提出有指导性的意见)
🎈事实辩
事实辩一般会涉及社会问题或者政策,这里分为两种类型来进行分析
- 社会问题类型:eg.传统戏曲融入流行元素是破坏还是传承,医患矛盾主要是经济问题还是观念问题等等,一般是实证演绎,主要有以下的思路
- 根据关键词去搜集相关的案例,之后进行全面的分析案例
- 分析出双方的共性,再找出交集
- 在交集的范围中,用论据立论 这就是社会问题类型的一般思路,学校里很少出现此类辩题就是了,但以防万一还是写上吧~
- 政策辩:有关政策的拟定、出台、执行、效益的辩题(需根解损)(较难较复杂,但很有利于训练整体的思维逻辑,建议认真看❗)
- 需求性(当务之急):即改变现状的必要性(eg.应不应该降低刑法年龄) 需求性一般需要辩手看见需求,因势利导,直击要害
- 根属性(对症下药):即证明弊害是由于一定社会状况导致的(eg.14岁以下犯罪的社会现状与刑法年龄有无必然因果联系,即该状况是否由于刑法年龄设置而产生) 根属性是思考政策辩的核心,可以说“一旦不根属即论证无力”,因为一切立论的依据都是基于根属性之上的,因此找到之间的根属逻辑是很重要的,也是最难的
- 解决力(能否解决问题):实际问题的解决效能(原理角度专业性+数据案例的使用性)
- 损益比(解决问题所制造的成本):比较改变现状获得的收益和成本(前期范围定好很重要,因为损益比是极多数据的对比) 政策辩是四个点连贯起来的辩论,与前面的辩论不同,这四个点就是我们的逻辑节点,需要通篇论证连贯才能使得整篇一辩稿的逻辑成立,主论点成立。因此政策变需要做到一下几点:
- 充足的知识储备+政策背景的了解
- 通俗化(让评委和观众听懂,避免太过书面生硬化)
- 论证的严谨性+政策的可行性
YC对于事实辩的总结:
- 检视资料(资料的权威性——对资料的解读是否正确)
- 衡量数据(统计标准、案例是否正确)
- 评价理论(理论是否有效、是否有其他可能、其他更好的解释 )
At last,附上一个经典政策辩论"禁枪辩"
🎈哲理辩
哲理辩一般都蛮抽象的,这是因为它的立场差异不是可被量化的、基于客观事实的,而是直源于观念的差异,这种关键差异又往往直接表现在概念上。越简短的辩题一般越抽象,对于定义的界定依旧越难,所以一般还是要围绕着对辩题本身的想法出发,进而比较双方的论证,进而论述。 常见的例题有:”人性本恶/善“、”美是主观感受/客观存在“ 破题思路一般有如下几点:
- 定义
- 立场
- 劣势辩题下的让步
- 感染观众,达成认同

😈二辩职能及整体思路
二辩的职能其实可以分为以下几种:
- 推进型二辩——用绝对的准备去强行推进(不建议,有背稿逃离战场之嫌)
- 用绝对数量之的稿子来完成自己的申论(不临场)
- 为论点服务,简单的数据轰炸,即抛出了自己的论点后用数据、例子的形式狂轰滥炸出去
- 拆解型二辩——用拆解打开突破口(冷静+逻辑性强)
- 练习用最简短的话语表达清楚拆解的含义,以及拆解的优先级,即中心逻辑线>前提>定义>比较标准>论点>论据
- 归谬法:即通过归纳总结并放大对方的不合理性来拆解对方的逻辑,在实际中这一手法操作的难点就在于如何放大表现出来
- 换前提法:拆解对手的前提的不合理性(切忌未达成共识时默认己方前提❗)
- 交锋型二辩——找到双方的交锋点开局
- 己方立论框架之外的对方优势点
- 对方立论框架之外的己方优势点
- 其实这个要求侧重点转化为了对于辩题本身的理解——正方成立需要论证什么样的结论?反方成立的原因是什么?有什么东西是双方绕不开的逻辑?对方的优势在哪里?劣势在哪里?
- 铺垫型二辩——如果这样真的可以的话…
- 为立论做补充
- 为三辩铺前提 以上就是二辩的一些基本打法啦。接下来我们来聊聊具体怎么打
🛰️质询的核心以及问题设置思路
- 质询的核心
- 设置问题引导对方达成双方未达成的共识,eg定义、判准
- 我方定义标准更公平更适合于辩题讨论时,我方定义标准大于对方的定义标准,因此以我方的定义标准作为讨论依据
- 设置问题陷阱引导对方承认我方立论的大前提or小前提(but要隐晦等效)
- 找到对方的逻辑谬误,用己方的逻辑设置问题反问
- 将战场引到己方最好证且最有力的论点上
- 设置问题引导对方达成双方未达成的共识,eg定义、判准
- 问题的设置思路
- 在定义标准上找到权威条例设置问题以使己方定义标准优势更大
- 充分理解己方的逻辑链以及推导过程,在大前提和小前提中设置问题,确立我方论证前提
- 临场攻击敌方逻辑的不严谨,拆逻辑链,使对方论证无力,开辟战场
- 设置问题时应当更偏向于己方最有力的论点
- 设置问题时要考虑三方面:对方肯定回答怎么办?否认怎么办?逃避问题怎么办?
- 问题的设置目的导向于让比赛节奏能够掌握在己方的手中
Tip:质询之所以叫质询,是因为对方的回答计入总时长,可以打断。
❗质询时注意事项
- 设置问题时要多准备,但不要太复杂,要言简意赅
- 记住几个关键词:偷换概念、避重就轻、答非所问、逃避现实、掩耳盗铃。
- 5s保护时间一过,不利于己方的立即打断发言(对方有可能吹水or跑得很远)
- “对方辩友请不要偷换概念"等等简短有力的发言更具气势
- 所有言论不能与一辩稿的观点相悖
- 多证明己方观点,对方的观点驳回就行不用一直围绕着讨论
- 实力和数据用于申论很重要
- 质询之前复述一次对方的论点,再进行质询
- 不要问你不知道的问题,不要问开放式的问题,不要问无关紧要的问题
🦉小结(达成的共识+驳+申)
👾申论
浅说一下申论,其实申论可以认为是一辩稿中逻辑链的延申说明,由于读一辩稿的时论点的推理不能够被听众完全理解,所以在二辩申论时需要将其完整的叙述一遍,即解释”怎么推,哪里重要" 范式一般为:论点句+补强加强点和回应交锋点+推论完从论据关键点进行总结的出论点(A —> B, B—> C, B很重要。总结一定要有论据的关键词) 同时需要注意的是,申论并不是复述一辩稿中的内容,而是要用新的论据学理等来增强论点的论证,并对被攻击的点进行回应
🦈驳论
再说一下驳论,驳论实际上就是对于对方的前提、逻辑链、结论进行攻击,来削弱甚至是否认对方的论证,具体可以有以下几种驳论方式
- 反问:用反问的语句去质疑对方的前提,或者用公认的否认事实去定义对方的前提
- 数据攻击例句:“我方查到…一项数据显示,……,为什么恰恰和对方说的截然相反呢?”
- 逻辑攻击例句:“对方辩友,有…就一定代表…吗?那…也有…,…就是…?”
- 事例攻击例句:“我们都知道…,如果按照对方辩友的说法,是不是…了”
- 陈述:陈述对方的逻辑谬误,斩钉截铁的说出来让评委观众知道
- “所以我们可以看到,对方辩友没办法解释……问题,对方的……观点/标准/定义是显然荒谬的(若涉及到双方核心争议点的交锋,还可以加上“在这一点上显然我方的…….更加合理”)
关于申论和驳论的视频有如下这个"【辩论筑基】【第2讲】申论与驳论基本动作 <标准化辩论入门教程>"

👻三辩职能及整体思路
三辩是战术意义上的中点是辩场上发言最自由的位置,容易成为单兵对辩最耀眼的那个点。大部分赛制下重交锋使得三辩更重进攻,二辩将对方的立论薄弱点发掘出来之后,三辩就需要进一步组织好论点用小交锋扩大战果。
那么对于三辩的职能简单概括就是
- 在盘问环节要提出更多有针对性的问题,构建场景,从小推大,拉对方进入己方场景中讨论
- 在盘问的环节中尽可能让对方解释前面出现的漏洞或问题,让对方说多错多。but有自圆其说的倾向立即打断
- 对战局中对方的逻辑漏洞进行攻击并加以肯定,要让评委知道这个点我们已经打下来了
- 在驳论的过程中不要忘记推己方的论
Tips:三辩盘问时对方的回答是不计入总时长的
🧑🏼💻三辩稿的思路以及注意事项
对于三辩稿,在上述的职能中也有提到一些,下面来说一下三辩稿的思路
- 寻找软肋:提出的问题要直击对方辩题的软肋。由于对方回答时间充足,所以才警醒对方将软肋自圆其说。要适时打断。if 对方越说错越多,则在小结中将对方的软肋击溃
- 做好小结:将对方回避或者转移话题的回答进行总结,指出对方的回避,并加以总结,给对方最后一击,一口咬死,不要让对方再论。
三辩的朋友一般都很有活力,但切忌下面几点
- 盘问时就逮着一个人问,要雨露均沾,可以多次突击对方的弱势辩手,但绝不能整场盘问就逮着一个人问
- 自由辩时可以有较大占比的时间去辩驳,但要给队友对辩的机会,切忌个人英雄主义
- 切忌提的问题和小结都是提前写好的稿子,要临场总结应变,始终围绕着己方最有力的论点开打
三辩和二辩都是攻辩位,所以这两个辩位的一些思路是互通的,因此可以两个都看看[[#🦈驳论]]。攻辩位置其实总的来说就是几点
- 拆逻辑链
- 质疑前提
- 质疑结论
- 质疑论据

🤓四辩职能及整体思路
四辩偏重冷静和大局观。自由辩论语言不一定多出彩,气势不一定多强,发言次数不一定多,但是却字字珠玑,每击必中,要把握好自由辩论的走向和大局。在最后总结时,四辩需要拥有跳出辩题重新审视的能力。
四辩位置有三个职能:给予对方立论最后击、给予己方体系最后阐述以及基于辩题的最后升华。(四辩就是打扫战场+驳+立+升华)
伴随而来也就有了三种模式
- 反驳为主,蕴立于驳(胡渐彪式)——切忌只驳不立
- 升华为主,以立为驳(黄执中式)——提前准备升华
- 平行驳立(蒋昌建、路一鸣式)——既驳又立
反驳和阐释一般优先级如下(如果交锋点少就逐点逐条):
- 定义、标准、背景、价值观
- 逻辑防守底线
- 立论和主要论据
- 次要论据和分论点
🔎四辩稿的相关写法以及结辩时的注意事项
- 四辩稿的基本形式如下:
- 定义标准范围的达成复述
- 打扫战场
- 定义、辩题背景的交锋(归谬对方的定义等)
- 定义的不严谨,背景的不严谨,己方的严谨性
- 判准的交锋(归谬对方判准的强盗性:即论证空间的天然强盗)
- 判准限制了我方的论证空间/该判准下的论证不是我方的论证义务,己方的判准更有论证空间/更合理
- 论点论据和逻辑链的交锋(归谬对方逻辑,论证不成立)
- 对方辩友的前后逻辑论述不自洽
- 对方的论据错误,不足以支撑观点
- 定义、辩题背景的交锋(归谬对方的定义等)
- 阐述对方立论的逻辑谬误,论点不成立,基于对方立论最后击
- 体系化,逻辑化
- 回应对方的攻击,复述己方论证体系以及逻辑的合理性与严谨性
- 对方对我方的攻击背后的逻辑很荒谬
- 价值升华,煽动情绪(为的是有生活的指导意义/众心所向/美好向往)
都给我哭!!!
-
四辩的一些思路:
- 我方最核心的点是什么
- 我方的各个分论点的逻辑链是什么
- 对方的观点是……,荒谬在于……,而我们……(我比你更好)(对方的论证谬误在哪)
- 让评委觉得你抓的是重点,让评委觉得我把这个点讲清楚了
-
一些大忌❗:
- 只驳不立
- 不打扫战场直接开始升华,升华绝对不能占据大幅篇目
- 没有轻重和体系,让别人昏昏欲睡且不知所云
- 背稿,丝毫不管战况

🌋What About 校赛
由于辩论赛的赛制有挺多样式,由于一整年都是按照学校内的赛制来打的,所以这里讲讲校内赛制 大一重要的比赛就是新生赛,我们这一届叫做“明辨杯”。大二的比赛就是“广播台”,但大一也可以上去打,还有日常会有拉练赛、对内赛、训练赛等等
✍🏼对于辩论YC师兄有此落墨
“辩论其实在某种程度上其实也是一种艺术,他是一种表达的艺术,一种说服的艺术,所以我觉得辩论的核心思想其实就是说服。人与人辩论的时候说服对方,在一场辩论赛中说服评委,甚至是自己在思考问题的时候自己说服自己
想赢其实很简单,把对方的观点贬低得一文不值,那我的观点只要比你的好一点点那我就是好,但其实大家会发现这样的讨论是没有价值的,而真正有价值的讨论应该是,我承认你的观点有一定的合理之处,可是通过论证通过对比发现我的观点还是比你的要好,因此我的观点更应该被采纳,这也涉及到后面我们要学习的如何确认共识,如何确认战场,如何拆解逻辑链的问题
所以我希望大家记住这个观点,多去思考自己在辩论中怎么样可以通过论证去说服你的听众,"以说服作为目的、以观点为核心,而不是双方互相拉低对方的价值进行讨论"
❗辩论的误区在于:
- 太过于注重表现自己
- 太过于注重压服对方
说服的过程中充分承认对方的合理性,用对方的观点逻辑去推到击败对方
- 说服=从对方立场出发改变其观点,从两方面看问题才能产生说服力
- 论证过程中不承认对方的观点的合理性就有可能被对方驳倒:不承认是在给对方反驳的极好机会——归谬法
论证过程中,在承认对方观点合理性的基础上,对对方观点进行推演,最终从对方的原则中推导得出一个对方所不能够接受的结论
❗关于辩论赛我想说
我们毕竟是兴趣社团,社团的一贯传统文化是保持自己的热爱,辩己所想,不贬低,互相尊重,不看输赢,只看收获(好吧这只是我的个人想法哈哈哈🤣)
但我还是希望大家能够为了思考,为了进步而去辩,而不是为了比赛的输赢所带来的荣誉亦或者是私人得意而去辩。即便思路少了些,反应慢了点,表达卡了会,只要在准备比赛、进行比赛、赛后总结中能够对你有所启发,能够让你有所进步,能够不断激发着你的热爱,那么我们的目的也就达到了。
至于基础好的能力强的同学,我希望能够其带动大家一起进步,不充斥着鄙夷高傲之气,而是鼓励携手齐行,每一个辩手都值得被尊重,我们的社团也会因此更好,我们也能因此而进步。
Tips:意会即可,if 你一穿四具备高傲的资本,那么行为都是自己的,这只是一种倡导而非命令条文。
♟️新生赛广播台的赛制如下
- 第一环节
- 正方一辩立论陈词:3分钟30秒
- 反方二辩质询正方一辩:2分钟(备注:回答方只能作答不能反问,质询方可以打断,回答方作答算入时长)
- 反方一辩立论陈词:3分30秒
- 正方二辩质询反方一辩:2分钟。(同上)
- 反方二辩质询小结:1分钟30秒
- 正方二辩质询小结:1分钟30秒
- 第二环节
- 双方四辩对辩:正方双方各1分30秒,由正方先发言。(注:一方停止发言则另一方开始计时。)
- 第三环节
- 正方三辩盘问反方一二四辩:1分30秒(注:答辩方只能作答不能反问,答辩方回答不计入总时间)
- 反方三辩盘问正方一二四辩:1分30秒(同上)
- 正方三辩盘问小结:1分30秒
- 反方三辩盘问小结:1分30秒
- 第四环节
- 教练提示环节:2分钟(备注:仅允许1名技术教练(本队队员)上台指导本方队伍辩手,教练可以带纸笔上场,但不允许留下任何纸质文件给场上辩手。)
- 第五环节
- 自由辩论:正反双方各四分钟
- 备注:自由辩论由正方开始发言。发言辩手落座为发言结束即为另一方发言开始的记时标志,另一方辩手必须紧接着发言;即便另一方辩手未即刻发言,倒计时仍照常进行。同一方辩手的发言次序与同一位辩手的发言次数不限,但每次发言仅能由一位辩手进行。如果一方时间已经用完,另一方可以继续发言,也可向主席示意放弃。
- 第六环节
- 反方四辩总结陈词:3分30秒
- 正反四辩总结陈词:3分30秒
Tips: 每个学校的比赛制度都不一样,每次比赛前都会有专门的比赛规则公告,这里只是列举本校的基础赛事的规则,大家知道即可
🌀赛前准备
赛前准备是极为重要的,也是大家最快进步、收获最大的时候(我很享受赛前准备的这段时间,尤其是大家忘我到教学楼停电还依旧打着灯继续讨论,尸斑又淡了不少捏)
赛前准备一般要花一个星期来完成,一天一次,一次2h+(看队员时间,但不能低于2h)(其实到后面会发现一般都会超过2.5h哈哈哈哈哈)
- Day1:初步破题,头脑风暴,所有成员参与,先不查阅资料,大汇总各自脑中对辩题的所想
- Day2:定义+标准+论点(查阅资料,确保严谨性和客观性)
- Day3:完善论点逻辑链,找论据
- Day4:一辩稿+攻防讨论
- Day5:一辩稿完善+二三辩稿
- Day6:整合,四辩稿出
- Day7:赛前讨论,统一思想,上场开Beat
一些资料查询途径:
ps:由于里面出定义和论点外的网站本人都没用过,这只是队内传下来的一些途径,大家可以各取所需,甚至另辟蹊径,but客观、权威、严谨三点不要忘了。
📜场上的笔记样式
- 定义
- 定义的严谨性、权威与否
- 定义的强盗性与否(论证空间)
- 判准
- 判准的可行性与严谨性
- 判准导致的论证空间变化
- 论点+逻辑链+论据(与己方的差异点,可能存在的交锋点)
- 论点一定要记清
- 论据中的数据+出处要记下来
- 逻辑链画出来(在旁边标出谬误)

ps:这只是一种比较主观的笔记方法,大家也可以找寻适合自己的笔记方法,那才是最好的~
🤯赛后的赛评与复盘
赛评和复盘是赛后的两个比较重要的环节,通常能够帮助我们知道自己的问题所在且更好地解决问题。接下来就来浅浅说一下这两个东西吧
重要程度:复盘>赛评
🛰️复盘
复盘就是把比赛进行重复、拆解和总结。因此需要把比赛的每一个环节反复拆开重看,一个环节一个环节分析内容(论点、论证、论据)、反驳(逻辑反驳、反例、对冲数据)和技术(技术处理)。复盘是细碎的、微观的,重点关注的是内容的展开,双方的交锋,还有许多小的技术处理
一般比赛时候会有师兄师姐录音,赛后听录音,一环节一环节分析。不要怕尴尬,也不要sad,更不要满不在乎得过且过,能够正面自己的不成熟才能够有更好的进步。
🍥赛评
赛评就是对比赛辩题背景、辩论理念、立论走向、核心战场、共识和分歧、胜负关键等方面进行的分析和评论,相对复盘来说较为宏观。赛评不需要重复某个具体的环节,更多是针对整场比赛开展评价。(即你要当点评家)
赛评的写法分为几种
- 整场比赛的定义、标准、交锋点、胜负点的分析罗列,点评双方的优劣
- 跳脱出比赛本身,对辩题及其背后的人文观念开展分析和思考
- 通过比赛衍生至辩论理论的分析
🧐如何通过赛评和复盘使自己提高
- 思考
- 首先,拿到辩题,在看比赛前先自己思考一下正方和反方你能想到的思路和论点,以及这些思路和论点的简单反驳。如果兴致高的话,可以做一下全套。
- 复盘
- 打开比赛视频,看完双方的陈词环节(可能会包含首次质询),认真记录一下双方的论点。然后针对双方的论点进行思考,为什么他们要这么立论,这样立论的有什么优势和风险。
- 继续看比赛,每一个环节停一下,认真记录下双方的重要论点、重要攻防和重要数据,然后仔细分析双方这些攻防是否呼应和维护了论点,双方的反驳是否造成了压力。
- 比赛中期停一下,判断一下这时候谁占据优势,以及接下来双方应该怎么打。此外,观察一下双方在质询、答辩、陈词等环节有没有什么有亮点的小技巧,记录学习。
- 比赛结束停一下,想一下如果自己是评委该判谁赢。
- 认真听评委点评(尤其是新国辩、亚太赛、奥瑞刚这种评委都要述票的),看看评委是怎么想的,和自己的想法有没有冲突。
- 看结果,思考一下自己的关注点是否和评委产生了偏差。
- 休息一会,然后第二次打开视频,再看一遍。关注双方的论证与推进,防守与反驳,技术与配合之类的层面,并且结合评委的点评重新梳理双方的表现。
- 休息几天,再重看一遍,这时候你对这个辩题和这场比赛有了许多自己的思考,再回过头来看,你又会有新的感悟。(
一般这一步骤我是没有的就是了哈哈哈🤣)
❗总之就是:多思考,多看辩论赛,多总结,多练
📖末语
嘿嘿到这里这篇指南就差不多结束了,最后再标记几点:
- 各个辩位都需要去了解,都可以试着去打一下,这样才能知道自己的优势点和薄弱点在哪里
- 不要过分注重技巧,逻辑与思维才是最终目的
- 不要懒,也不用太拼,在适合自己的强度上找自己的训练频率,不是为了team,只是为了自己能够更好
- 便利店的大家都很好,大家庭内部有什么矛盾协调解决,隔阂一旦出现,辩论立即终止
- 这份资料主要是在家里写的,写完之后我会反复推敲三次以尽量避免误差和错误,但这并非圣经,只不过是一些思路的提供,能够起到敲门砖的作用是最好的了,每个人都应当找到属于自己的路径
- 辩论队的“没有好聚好散”这一文化希望在这之后开始弃,来来往往分分合合是人之常情,不论有什么矛盾or什么思想分歧,尊重为先,和谐为主。我们散时应与聚时相同。

📨感谢与参考
- YC师兄的Word
- “辩论”公众号
- 《逻辑学导论》前两章